最新消息
認識中國科大
招生管道時程
招生科系總覽
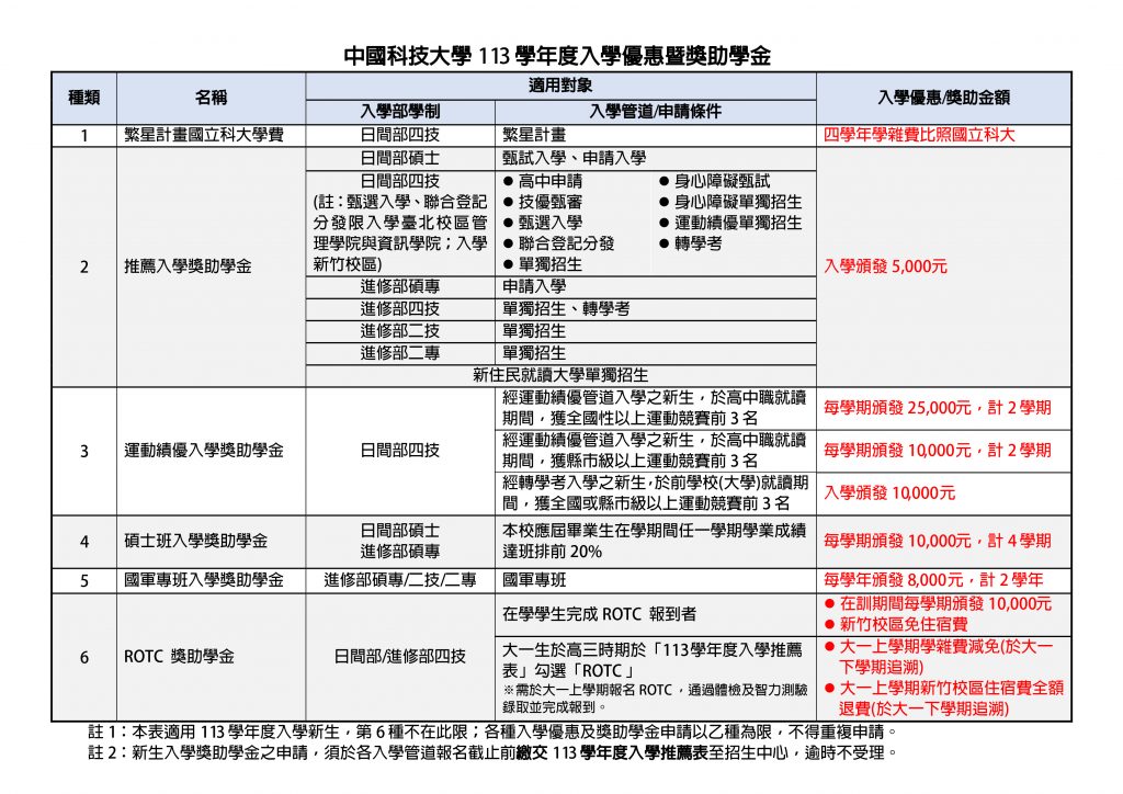
新生優秀獎勵及補助
校簡介影片欣賞
校園生活
交通資訊
招生中心成員
碩士班招生
碩士班甄試
碩士暨碩士在職專班
新住民就讀大學單獨招生
日間部招生
特殊選才
身心障礙學生甄試
高中生四技申請入學
科技繁星
技優甄審
甄選入學
聯登分發
四技單獨招生
身心障礙學生單獨招生
運動績優單獨招生
新住民就讀大學單獨招生
日間部轉學考
3+2新五專模式專班
進修部招生
四技進修部
二技進修部
二專進修部
現役軍人在營專班
學士後多元培力課程
新住民就讀大學單獨招生
3+2新五專模式專班
進修部轉學考
境外生 International Students
Menu
新生優秀獎勵及補助
Home
>
新生優秀獎勵及補助
Close Menu